ELM614MB2A 18V 720kHz高效率 同步整流 PWM 降压 DC/DC 转换器
ELM614MB是一款全集成高效率同步降压转换器,仅需极少的外部元件。它提供非常紧凑的解决方案,在宽输入电压范围内可提供高达2A的连续输出电流。
ELM614MB采用专有的恒定导通时间(COT)控制方案,在连续导通模式下提供卓越的瞬态响应并保持恒定的开关频率。
外部斜坡补偿网络支持使用等效串联电阻(ESR)极低的输出陶瓷电容,确保稳定运行。控制环路中的内部补偿误差放大器可提供出色的线性与负载调节性能。
ELM614MB 集成了低电压锁定 (NVLO)、 过流保护(OCP)、 欠压保护(UVP)和过热关断多种保护功能。该转换器采用小型 6 引脚 SOT-563 封装。
| 可以使用低ESR陶瓷输出电容 | |
|---|---|
| 具有优异瞬态响应性能和稳定开关频率的高速COT控制 | |
| 精确的 EN UVLO 阀值 | |
| 轻载条件下的高效PFM运行 | |
| 附有自动恢复功能的过热关机性能 | |
| 间歇模式短路保护 | |
| 输入电压范围 | 4.5V to 18V |
| 输出电压范围 | 0.804V to 18V |
| 连续输出电流 | 2A |
| 占空比低退出率动作 | 100% |
| 开关频率 | 720kHz |
| 内部软启动功能 | 1.6ms |
| 内置低导通电阻高/低通电源开关 | 60mΩ/37mΩ |
| 封装 | SOT-563 (请参阅 数据资料) |
| 数据资料 | ELM614MB |
- 应用例
- 笔记型电脑
- 平板电脑
- 网络系统
- 个人录影机
- 平面电视和显示器
- 分散式电源系统
推奨動作条件
| 项目 | 记号 | 規格范围 | 单位 |
|---|---|---|---|
| 输入电压 | Vin | +4.5 to +18.0 | V |
| 工作温度范围 | Top | -40 to +85 | °C |
| 接合部温度范围 | Tj | -40 to +125 | °C |
绝对最大额定值
| 项目 | 记号 | 規格范围 | 单位 |
|---|---|---|---|
| 电源电压 | Vin | +19 | V |
| EN 电压 | Ven | +19 | V |
| SW 电压 | Vsw | Vsw-0.3 to Vin+0.3 | V |
| Vsw 10ns 连续工作电压圧 | Vdsw | -3 to Vin+3.0 | V |
| BS-SW 电压 | Vbs-sw | +6 | V |
| FB 电压 | Vfb | +6 | V |
| 容许功耗 | Pd | 1.5 | W |
| 接合部温度范围 | Tj | -40 to +150 | °C |
| 保存温度范围 | Tstg | -65 to +150 | °C |
| 引脚温度(焊接时间 10秒) | +260 | °C | |
| 热阻 | θja θjc | 83 31 | °C/W |
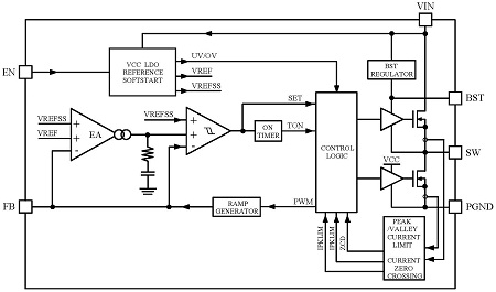
电路框图



