ELM614MB18V 720kHz 2A 高効率 同期整流 PWM 降圧 DC/DC コンバータ
ELM614MBは、外部部品点数を最小限に抑えた、完全集積型の高効率同期降圧コンバータです。広範囲な入力電圧域において最大2Aの連続出力電流を実現し、非常にコンパクトなソリューションを提供します。 ELM614MBは、独自の定オン時間(COT)制御方式を採用しており、優れた過渡応答を実現しています。外部ランプ補償回路により、超低等価直列抵抗(ESR)のセラミック出力コンデンサの使用が可能です。 また、制御ループ内の内部補償型誤差増幅器により、優れたラインレギュレーションおよび負荷レギュレーションを実現します。 ELM614MBには、NVLO、OCP、UVP、サーマルシャットダウンを含む広範な保護機能が統合されています。本コンバータは、小型の6ピンSOT-563パッケージで提供されます。
| 低ESRセラミック出力コンデンサ使用可能 | |
|---|---|
| 優れた過渡応答性能と安定したスイッチング周波数を備えた高速 COT制御 | |
| 正確なEN UVLOしきい値 | |
| 軽負荷時における高効率PFM動作 | |
| 自動復帰機能付きサーマルシャットダウン | |
| ヒカップモード短絡保護 | |
| 入力電圧範囲 | 4.5V to 18V |
| 出力電圧範囲 | 0.804V to 18V |
| 連続出力電流 | 2A |
| デューティサイクルロードロップアウト動作 | 100% |
| スイッチング周波数 | 720kHz |
| 内部ソフトスタート機能 | 1.6ms |
| 低ON抵抗HS/LSパワースイッチ内蔵 | 60mΩ/37mΩ |
| パッケージ | SOT-563 (データシートに表示) |
| データシート | ELM614MB |
- アプリケーション例
- ノートパソコン
- タブレットPC
- ネットワークシステム
- パーソナルビデオレコーダー
- 薄型テレビおよびモニター
- 分散型電源システム
推奨動作条件
| 項目 | 記号 | 規格値 | 単位 |
|---|---|---|---|
| 入力電圧 | Vin | +4.5 to +18.0 | V |
| 動作温度範囲 | Top | -40 to +85 | °C |
| 接合温度範囲 | Tj | -40 to +125 | °C |
絶対最大定格
| 項目 | 記号 | 規格値 | 単位 |
|---|---|---|---|
| 電源電圧 | Vin | +19 | V |
| EN 電圧 | Ven | +19 | V |
| SW 電圧 | Vsw | Vsw-0.3 to Vin+0.3 | V |
| Vsw 10ns 連続動作電圧 | Vdsw | -3 to Vin+3.0 | V |
| BS-SW 電圧 | Vbs-sw | +6 | V |
| FB 電圧 | Vfb | +6 | V |
| 消費電力 | Pd | 1.5 | W |
| 接合温度範囲 | Tj | -40 to +150 | °C |
| 保存温度範囲 | Tstg | -65 to +150 | °C |
| リード温度(半田付け 10秒) | +260 | °C | |
| 熱抵抗 | θja θjc | 83 31 | °C/W |
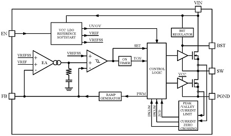
ブロック図



